PB加密,PBD加密,杜绝PB程序反编译,PB加密工具
如下是一个pbd混淆加密之后用反编译打开时的效果图(混淆器已经开发了十年,其代码混淆保护效果一直满意,用图说话 […]
Continue ReadingPB开发的软件怎么加密? PB开发的软件怎么加密?
众所周知,PB开发语言比较方便易用,在国内是一种用的比较多开发工具,特别是用在C/S架构上,是一种比较方便实用 […]
Continue ReadingPB反编译(Powerbuilder反编译)工具的优缺点对比总结
PBKIllER的缺点1)只能处理6,7,8,9四个版本的文件,无法处理5.0和10.0以上的版本反编2)lo […]
Continue Reading普通相片打印纸如何长时间保存
因为现在普通彩色相片打印纸非常便宜,彩色打印机也很普及,我们经常把孩子的旅游的照片打印出来放在书桌上或者背景墙 […]
Continue Reading对白噪音的测试
昨天研究别人的app看到白噪音这个知识,指的是听起来很舒缓不突兀,整个频谱中均匀的声音。就像七色光合成白色一样 […]
Continue ReadingPB反编译大师,PB反编译升级版本
1). 反编译powerbuilder编译后的pbd文件,支持版本5,6.5,7,8,9,10,10.5,11 […]
Continue Reading如何保护眼睛,可采用语音方式获取外界知识,并积极锻炼身体做到劳逸结合。
事实证明正确的姿势和习惯使用眼睛,眼睛是不会近视的,是可以保护的,是可以健康的。 但是有些不好的习惯比如: 焦 […]
Continue ReadingPB Close(this)之后还有代码被执行到时,窗口执行报错Null Object 的处置办法
原始的代码 if key = keyescape! thenclose(this) // 遇到有子对象继承时, […]
Continue ReadingPVC透明桌布粘上照片上面的染料颜色如何清除
通过实践发现,用洗洁精泡,然后用带钢丝的洗碗布从不同方向擦洗,能去除一部分,但是不能全部去除; 涂上肥皂,效果 […]
Continue Reading华为手机无法安装ADB和HDB的处理
打开开发者选项,安装google的自带驱动提示不行。从下图这里安装手机助手后驱动就安装好了。 现在就可以在as […]
Continue Reading在远程数据库和本地数据库上传下载数据
比如商超pos系统,因为支持离线收银,所以配有本地数据库。 pb的支持做法有1)数据管道 2)两个ds的row […]
Continue ReadingSQL和PB安装时不弹出安装界面与QQprotect.exe
SQL和PB安装时不弹出安装界面,之前看文章说与QQprotect.exe有关。 今天遇到的确关闭QQprot […]
Continue Reading第一个学习写微信小程序
按照教程上面的录入编码,写出了第一个微信小程序:计算器 因为有些html和js的入门了。所以写代码没问题了。 […]
Continue ReadingPowerbuilder中修改格式让图片控件可以显示BMP文件
https://blog.csdn.net/supernpc/article/details/4351645 […]
Continue ReadingPB9.0 MDI的首个子窗口无法最大化的问题
PB9.0 MDI的子窗口设计为maximized! 用opensheet打开: 方案1: opensheet […]
Continue ReadingTClientSocket接收文件时从8K处截断的问题(接收不完整问题)
strcpy(sendBuf,asWrite.c_str());sentCount = pClientStre […]
Continue Reading如何清洗电水壶中的水垢亲自实践
以前看过很多生活小妙招,什么柠檬啊,白醋啊,土豆片啊,都测试过。没有用。因为自来水很硬,钙比较重。 钙覆盖在水 […]
Continue Reading用数字万用表怎么测试电器设备的绝缘
通常,因为污垢灰尘在高压下会击穿导电,测试用电器的绝缘,我们应该使用摇表,因为它的电压比较高。 但是,我们不具 […]
Continue Reading通过判断网卡MAC地址前缀来判断虚网卡和物理网卡
我们的电脑上现在可是很多的网卡,因为存在虚拟网卡,Lan口和wifi网卡等等。 之前有人给出判断的前缀,但是不 […]
Continue Reading建立自己的DNS服务器都有哪些用途
做互联网服务,很多内部运用可以使用IP。但是当这个IP改变时,修改配置比较麻烦,所以我们一般采用域名。我们一般 […]
Continue ReadingPBKiller的create和destroy的一点点小问题(PB反编译)
pbkiller在生成careate和destroy时, 正常时应该为: on w_test111.creat […]
Continue Reading其他PBD加密或Powerbuilder文件加密的两个缺点
其一。普遍采用一个方式就是打包或者压缩方式。通过在exe中运行一个外部dll的start和stop函数来解包, […]
Continue ReadingPHP7.1提示未定义的odbc_connect()函数
原因,ext里面有php_odbc.dll文件。但是ini中没有extension=php_odbc.dll。 […]
Continue Reading关于PHP中使用odbc连接SQL2000的驱动选择
php能使用sqlsrv驱动来连接SQL2005以上的数据库(微软提供驱动)。但是不支持SQL2000. 对于 […]
Continue ReadingODBC_FETCH_ARRAY无法得到下标形式如何办
如mysql_fetch_array等参数是有第二个参数可以决定返回的数组是下标还是栏位名。而odbc_fet […]
Continue Readingphp连接PostgreSQL错误Call to undefined function pg_connect()
将libpq.dll从\php\php5.*\ 复制进入\apache*\bin,问题解决。这个经验的确凑效。
Continue Readingpgadmin4 import 找不到psql.exe
在bin下面找到psql.exe,复制,并建立一个runtime文件夹,拷贝进去就行了。
Continue ReadingpgAdmin导入数据错误问题
pgAdmin导入数据(csv逗号分隔) 错误后从详细信息那里复制的语句,直接执行 copy public.t […]
Continue Readingpb如何防止pbd文件被替换
最近有朋友问到如何防止pbd文件被替换。 其实还有类似问题,比如防止dll被替换,防止其他文件被替换。 可以采 […]
Continue ReadingError calling function %s at错误的新情况
今天用c++封装了一个openssl的函数。当一个参数搞忘记赋值时,(最后一个)提示这个(下图我故意设置为空值 […]
Continue ReadingError opening dll library错误的解决
Error opening dll library 这个错误错误,有时出现在非开发电脑上。究其原因,是因为引用 […]
Continue Readingc++builder编译带有vc dll时出现linker error,unresovled external ‘_xxxxx‘
c++builder编译带有vc dll时出现linker error,unresovled external […]
Continue ReadingDataWindowHTTP(一) PB互联网数据窗口组件-V1.00产品说明书
DataWindowHTTP V1.00产品说明书PowerBuilder DeCompiler,PowerB […]
Continue ReadingPowerbuilder连接互联网数据库:DataWindowHTTP(dwhttp)
下载地址 http://powerbuilder.ltd/powerbuilder.ltd/soft/data […]
Continue Reading很多人不理解这个参数的 nl,nh:ESC * m nL nH d1… dk
ESC * m nL nH d1… dk[名称] 选择位图模式[格式] ASCII ESC * m nL nH […]
Continue ReadingPB的blob类型在使用时应该特别注意的地方(坑)
坑1:blob转成number时要用对类型转换函数 long biWidth Fileseek(filebmp […]
Continue ReadingSNC接口有两个sqlncli.dll他们作用分别是什么?
测试发现,window\system32中的sqlncli.dll用于pb的dbprofile连接处。而运行编 […]
Continue ReadingPowerbuilder如何写ESC/POS指令驱动的打印程序
比如我们要打印图片,或者做一些控制,使用ESC/POS指令比较直接。比如有时要进退纸(不满一页) 测试请下载见 […]
Continue Reading云主机无法收到UDP信号的解决
// UDPSERVICE.cpp include <Windows.h> include ̶ […]
Continue ReadingSQL server安装时显示【重启计算机失败】的解决办法
按网上的删除注册表项,找不到那个项。 另一篇介绍提示是否禁止了自动更新。果然。 操作系统不能处于禁止更新状态, […]
Continue Readingpb编译机器码不成功的问题
今天朋友的代码让我编译一下,他之前是可以编译成dll的,而我电脑上尝试过多次都是一样的错误。错误样式:1.co […]
Continue ReadingPB的Datawindow如何降低版本
datawindow有时需要从高版本导入到低版本去。因为兼容性的问题,高版本添加了一些新属性,但是保留了低版本 […]
Continue ReadingPB9的struct中声明decimal的精度问题
可能ide有问题, 设计decimal类型,重新打开变成了dcimal{0}就没法显示小数了。改 […]
Continue ReadingFreeForm和composite中插入子报表的区别
移植一个composite有两个子报表,没注意搞成了freeform中插入子报表,使用 datawindowc […]
Continue ReadingPB9的blob写入的问题
pb9之前没有使用过,没有byte,或者类似这样的一个字节类型,char是一个字节,但是写数字没法用。 我要写 […]
Continue ReadingPowerbuilder的webform,webservices 倍力文档在线查看
之前连接失效,另外提供链接: PB_A_200609 Datawindow.net新功能 PB_A_200 […]
Continue Reading如何防止洗手间下水管堵塞
下水管堵塞,主要是掉入异物,比如纸巾,肥皂,玩具。另外一个大类是头发和拖地的一些像棉絮状的物体。因为接主管的地 […]
Continue ReadingPB中Error Opening DLL Library错误的一个原因
今天调试一个反编译出来的旧程序进行维护,遇到一个问题,是无法调用dll。我想dll也不是加密的,为何调用出错呢 […]
Continue Reading双网卡设置静态路由及强制某个运用捆绑指定网卡
今天遇到一个客户的双网卡案例。 假设说10.x.x.x要走计费,而192.x.x.x要走上网。 此案例需要用r […]
Continue ReadingPB的KeyDown在调试或者程序触发时检测不到的问题
KeyDown(KeyEnter!)在调试或者程序触发时检测不到。环境pb8. 将if KeyDow […]
Continue Reading给DW2XLS源代码增加了同时导出多个dw的代码(合并多个dw)
给DW2XLS源代码增加了合并多个dw的代码。现在共享下载 客户定制的,如果后期我有修改的话,我会继续释放出来 […]
Continue ReadingMultisim三点式振荡器不起振的关键原因
经过几天的反复测试学习。 发现,LC三点式电路不容易起振的原因,不是1.无开关,2.lc参数不合适。 而是,软 […]
Continue Reading为什么微软邮箱(outlook.live.com)一个邮件也收不到
最近不知道怎么了,微软邮件只是偶尔能收到邮件,用qq,21cn,163测试都无法接收。 然后偶尔打开“文件夹” […]
Continue ReadingPowerBuilder的Datawindow最常用函数功能实例
一、数据窗口中的每一个字段有一个序号,该序号是数据窗口的data source中排列的序号,在程序中可用序号来 […]
Continue ReadingDataWindowHTTP(四)服务器安装-接口部分
目录 Apache2.4PHP8.0PHP接口安全性服务器安装分四个部分: 其中一二部分请参阅文档: 《Dat […]
Continue ReadingDataWindowHTTP(三)服务器安装-WEBSERVER
本组件需要的一个webserver+PHP环境,版本要求为apache2.4+PHP8.0。可以通过两种方式安 […]
Continue ReadingDataWindowHTTP(二)数据库安装
这个文档并非必要文档。对于熟悉安装的朋友,这个文档不是必须的。 我仅仅熟悉MSSQL的安装,也只使用过SQL2 […]
Continue Readingrecoverydw_v65.exe和PBKiller.exe,recoverydw,PBKiller
前面是反编译数据窗口的,后面是绿色的是反编译函数,结构体,UO,窗体等。 下载位置:http://powerb […]
Continue Reading[ODBC Driver 18 for SQL Server]SSL 提供程序: 证书链是由不受信任的颁发机构颁发的
方法两个: 1)odbc数据源界面:信任服务器证书 2)连接字符串加入参数:TrustServerCertif […]
Continue ReadingChrome浏览器自动添加淘宝、京东等书签的解决方法
暴风影音曾经是一个好工具哦。我一直很信赖,因为它支持比较多大饿格式。 安装暴风影音这个工具造成的,没想到捆绑一 […]
Continue Reading在Multisim中的 Tools»Show Breadboard找不到3D面包板视图的选项。
解答: Multisim中的3D虚拟面包板视图,仅仅在院校版的Multisim(包括Multisim […]
Continue ReadingODBC 17.0在PB11.5和PB12.5连接时提示客户端不支持加密
在odbc管理器都支持连接到sql2005.但是用pb11.5和12.5提示客户端不支持加密。用pb9测试没问 […]
Continue Reading开源电路仿真软件circuitjs1使用时连线问题–坏的连接
最开始使用,总是看到提示线的交叉点为红色,并且提示“1 坏的连接”导致电路不通。 仔细学习了一下。原来连接时, […]
Continue ReadingFastCGI程序出现Apache错误:Premature end of script headers
cgi中,printf(“Content-type:text/html\r\nFastCGI ec […]
Continue Reading用C语言写fastcgi运行在apache下面
有个需求想测试一下用apache+cgi做个接口(因为要用c调用本地的一些东西,用其他语言不方便,并不是用过时 […]
Continue Readingfastcgi取get和post参数
get str = getenv(“QUERY_STRING”) 从这一个函数就能取得,我们知道get挺方便, […]
Continue ReadingHTTP返回内容前面出现一个多出来的数字 Transfer-Encoding: chunked
我们用测试工具例如postman测试post或者get返回内容是很正常的。但是从编程调试可以看到变量的内容是这 […]
Continue Reading如何修改HTTP头部的APACHE标记,隐藏apache服务器标记
我们知道apache返回的头部含有如下信息 HTTP/1.1 200 OKDate: Fri, 09 Sep […]
Continue Readingapache+fastcgi如何使用Content-length和Transfer-Encoding:chunck
当我只是用content-type头时 printf(“Content-type:text/pla […]
Continue Reading对于Oracle密码过期the password has expired的问题,网上的文章介绍都是用sqlpl […]
Continue Reading生活妙招:下水管疏通方法一招
每家的厕所和浴室使用久了,难免会堵塞,就算请专业的人来清理也不管用。因为他们仍然是用的传统方法随便疏通一下,无 […]
Continue Reading生活妙招:灭蟑螂方法
农村厨房很多美洲大蠊,现在城市里很多德国小蠊。 曾经使用过熏、烟片(针对蟑螂的,燃起来把厨房门关紧,很臭,对宠 […]
Continue Reading生活妙招:疏通地漏中的头发堵塞
因为地漏和蹲便器都是在水平线以下,所以洗头时的头发容易调入其中,而且因为头发太长,极易粘附在管壁,特别是拐弯处 […]
Continue Reading联想笔记本换屏幕
给一台联想电脑换屏幕,因为屏幕出现不显示的故障。用电筒照,有图像显示。 查型号,tb购买一个IPS屏幕。要兼容 […]
Continue Reading给联想v1000笔记本换键盘
我的笔记本可能因为经常用ctrl+c。导致C键没反应了。键盘就是这样,常用键缺一个都不行。没办法只有换个键盘。 […]
Continue ReadingPB8 6028的一个bug:无法直接点RUN图标运行
在测试使用PB8 6028时遇到一个bug:无法直接点RUN图标运行测试,PB崩溃报错退出。经过多次尝试,无意 […]
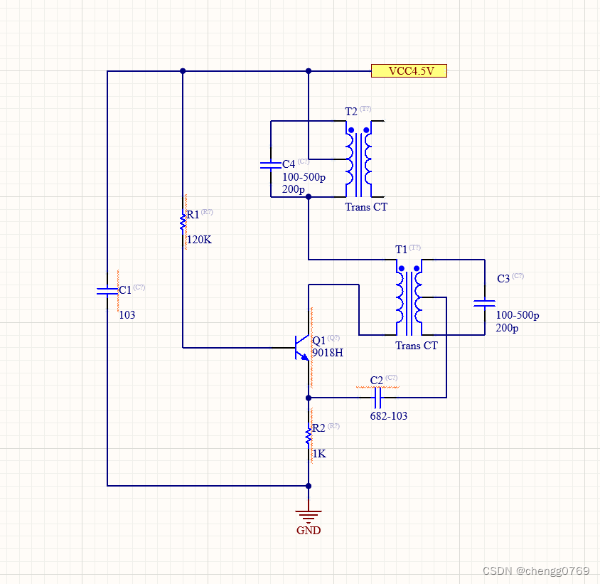
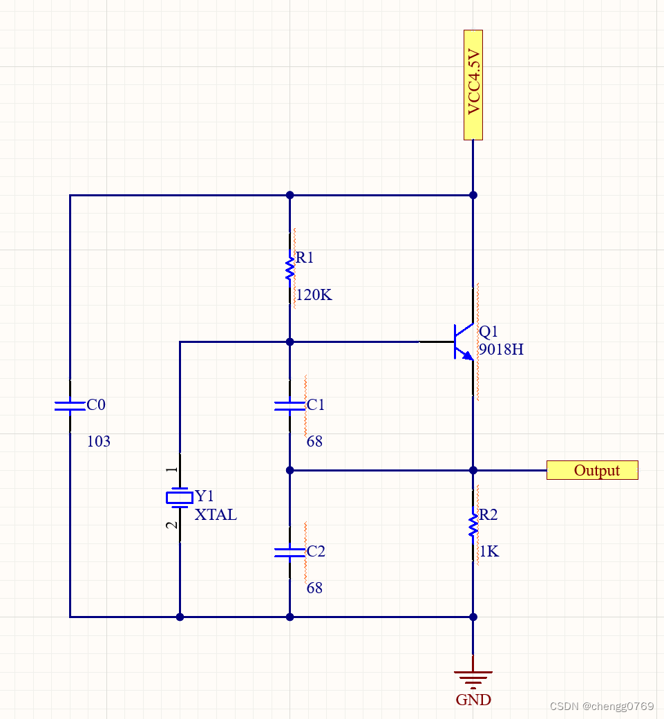
Continue Reading无线电入门制作之9018单管调频话筒调试攻略
电子爱好者都喜欢试验一些简单的电路,借此了解和学习无线电基本的原理。 比如调频话筒就是其中一经典案例。 我说一 […]
Continue ReadingGMAIL无法接收邮件以及Gmail邮箱代收的方法
很早注册和使用,免不了还得少量使用gmail邮箱。有些重要客户要联系。客户可不管你那么多,高兴发你哪个邮箱就哪 […]
Continue Reading鼠标的左键不灵及微动开关调整与替换
我购买的M330鼠标使用快五年了。左边按钮有点不灵敏了。 因为现在都是无尾巴鼠标,很多次拿笔记本时都把鼠标从一 […]
Continue Reading程序员的中年危机路在何方?
做技术暂且不论,其实做任何工作应该都有这个问题,为什么,因为现在社会大量高学历的人被培养出来,现在每年大学毕业 […]
Continue ReadingPB取获网页:用PostURL+internetresult和XMLHTTP两种
第一种用自带的,本来应该无问题,但是今天遇到点问题,环境pb8,不知道怎么回事,读新浪首页可以40000多字节 […]
Continue Reading[Linker Error] Unresolved external ‘GetModuleFileNameExA‘ referenced
[Linker Error] Unresolved external ‘GetModuleFile […]
Continue ReadingShellExecute的网址如果含有?parm=1就会无法打开网页
之前好像是使用ShellExecute(NULL,”open”,”iexp […]
Continue ReadingMultisim电容三点式振荡器如何调整到起振并保持足够振幅
今天遇到别人调试震荡幅度太低的一个仿真案例,他尝试在C极电阻上面去加上一个L的。我之前测试也是在C极接上L。但 […]
Continue ReadingMultisim仿真KP12-2高频头本振电路即VHF振荡器
联合设计的这个KP12-2 VHF高频头,采用频率稳定的震荡结构,减小三极管极间电容和温度对震荡频率的影响。是 […]
Continue ReadingApache的[cgi:error] Premature end of script headers 错误
Apache的[cgi:error] Premature end of script headers 错误 我 […]
Continue Reading皮搋子的正确使用即如何疏通蹲便器绝对实用经验
皮搋子是每家必备的神器,遇到马桶和蹲便器轻微堵塞,我们都会使用它。 它的基本原理是利用皮碗在推拉的过程中产生的 […]
Continue Reading修改域名后DNS服务器需要多久能做到全球同步
我突然测试我的某个域名,发现不能访问了。奇怪。找到注册商处理了以后告诉我。需要点时间才能全球访问。这期间把我折 […]
Continue Reading国内云主机不做实名认证之前如何做数据访问和连接
国内的云主机都要求做实名备案,而如果作为测试访问的话。有以下限制方式:
Continue Reading家庭宽带测速以及路由器设置
今天我对家里的宽带进行了一下测速。以便做最佳调整。 顺便说一下,移动的对外跨网速度很慢,只能达到8-40Mbp […]
Continue Reading图片与习题打印时变得很小以及比较模糊该怎么办
图片有时候并不是直接适合A4竖直打印的,所以如果直接打印,它只出现在A4纸一半的位置。也或者超过一页。每张只打 […]
Continue Reading云主机设置远程桌面的IP限制提高管理的安全性
远程桌面可以很方便的管理远程云主机。 如果是默认购买的主机,它在安全组上面是设置了端口全开。看系统日志就会发现 […]
Continue Readinghttpd.exe -k install发生错误mpm_winnt:error如何解决
手工配置安装apache时会用到这个命令: httpd.exe -k install发生错误mpm_winnt […]
Continue ReadingImageCreate失败解决方法是开启php的GD库
我们经常用php的imagecreate创建验证码。默认php未开启gd库。则会出现二维码是一个默认图标的情况 […]
Continue Readingjson_encode()没任何输出的原因
重要:文字编码一定要utf-8.
Continue Reading四川航信服务云平台无法续费
我们平时安装了这个平台,主要是使用它的开票软件,很少直接使用这个平台的功能。久而久之,版本就跟不上了。所以我遇 […]
Continue Reading如何看接口的返回值以及如何调试html网页前端
如何看接口的返回值: 如何调试html网页前端: 网页是一个UI,控件,JS程序,后台接口,数据库一体的运用。 […]
Continue ReadingC盘的深度清理
随着反复安装和移除软件,c盘虽然给了80或者100G的空间,也经不住垃圾文件的堆积。居然只剩下几兆空间了。真是 […]
Continue Reading旧手机进水了,显示手机低温无法充电的修理
拆开观察,副板和主板上面没有明显进水。只是电池插座那里有点印记。擦干净晾干还是不行。电池掉电到关机。后面再仔细 […]
Continue Reading九阳破壁机轴承坏更换刀片总成组件
不知道使用率过高,还是设计不行,这个破壁机看上面的标签是2021年3月出的。使用不到2年就漏水了。根据网上的维 […]
Continue Readingphp无法返回标准JSON格式,导致的$.ajax返回的数据无法执行success的解决方案
php //返回信息 $arr_ret = array(“code”=>R […]
Continue Reading获取12306的车次与单价的接口完整多图实例
过去很多做聚合接口的。时间长了就不能用了。现在还有几个聚合接口。只是要收费。 有时我们只需要简单的查一下。所以 […]
Continue ReadingPHP接口接收到的字符串中含有不可见字符的处理方法
一个pb客户端用iinet.PostURL(ls_url,lblb_args,ls_header,port,i […]
Continue Reading华为畅享8E高配版重新安装华为FM收音机APP
这个手机其实还能装个卡备用,因为它是2018年4月上市的。受限当时的芯片价格高居不下,配置就没法和现在的比了。 […]
Continue Reading空气开关频繁跳闸的检修与拆解分析
老家的电路老是跳闸。今天检修了老家的线路,故障就是更换了外线路后,家里烧水或者用电磁炉就频繁跳闸。其实也说不清 […]
Continue Reading一个正泰NL18-20漏电保护器的拆解
一个泰NL18-20漏电保护器的拆解,购买很早了,损坏,按test按钮无动作,昨天用一个雷的63A漏保替换了。 […]
Continue Reading青少年学习计算机编程是否适合?
青少年少儿小学生是否适合学习计算机编程,今天遇到学校的群里面又在推荐免费计算机编程的教程。就自己的感悟说几句。 […]
Continue Reading2022就业前十名专业
现在各行各业人才竞争激烈,虽然软件和电子都是高分专业,但软件和电子也将像英语专业一样普及。原因就是热门专业每个 […]
Continue ReadingChome浏览器提示版本太旧的解决方法
Chome提示版本太旧解决方法 在快捷方式中加入参数,解决此问题。 本来是一直直接用鼠标点掉提示的,无奈每次打 […]
Continue Reading如何关闭QQ的【频道】
发觉都是些没有用的消息。无故消耗量注意力。 任务管理器中停止掉 QQGuild 进程。进入: C:\Users […]
Continue Reading试电笔中的氖泡是否可以用发光二极管代替?
试电笔的高阻值电阻大约1M,人体电阻大约1K。氖泡开启电压大约60v。这样计算下来电流大约0.16ma。漏保的 […]
Continue Reading色环电阻如何读取识别以及它最早出现的年代
上次群里面大家兴趣盎然地讨论着几颗开关电源上面的色环电阻的读数。因为开关电源上面比较特殊,会出现几颗阻值很小的 […]
Continue ReadingCSDN写文章时从WORD中复制文字和图片正在上传无法成功
我们写好的文档,在word中,却无法从word直接导入或者复制。文字是可以直接复制没问题。问题在于图片会显示正 […]
Continue Reading航信开票软件升级又反复升级导致无法进入
航信开票软件升级后,登录时又反复升级导致无法进入,估计下载的更新包有问题或者未更新成功,导致反复地下载,但最终 […]
Continue Reading自己如何更换5.0KW、1级能耗的天然气灶并检验不能漏气
据说煤气灶使用年限是6-8年。 我这个新装修时买的煤气灶也不知道是用料不怎么样还是属于老一代技术。反正感觉使用 […]
Continue ReadingPB9如何实现datawindow打印导出PDF,PB导出PDF
PB9如何实现datawindow打印导出PDF,PB导出PDF? 之前的saveas导出pdf,设置非常麻烦 […]
Continue Reading如何消除Msxml2.XMLHTTP组件的缓存
之前使用这个组件,是每隔十分钟取数据,没有遇到这个缓存问题, 这次使用它是频繁访问接口,就出现了一直不变的问题 […]
Continue Reading含有prompt的SQL如何执行
oracle工具生成的建表语句。含有prompt。意思就是等于echo 我们用Navicat Pre […]
Continue ReadingOracle DMP文件导入
dmp文件可以在Navicat中的 把dmp放入其中。然后用数据泵导入。遗憾的是报错 [ERR] ORA-39 […]
Continue Reading如何不注册Oracle登录账号而下载Oracle11g客户端
注册非常烦人。简单的事情本来一个安装包就搞定的事情,结果搞得比上天还复杂。 进入这个界面: https://w […]
Continue ReadingPB9与Navicat Premium 16同时连接Oracle11g的连接问题
PB9与Navicat Premium 16同时连接Oracle11g的连接问题。 电脑安装的是win64_1 […]
Continue ReadingPB9在win7 64上面报ERROR:error opening DLL Library错误的一个原因
今天遇到一个pb9的项目修改,所有外部DLL都无法加载了,急死人了。 看了它的目录,也没有问题。没有改变当前目 […]
Continue ReadingPB9在异常退出后,用O90 Oracle9i (9.0.1)能连接但是无法检索数据
调试时经常发生,搞得莫名其妙的。好像是客户的OCI.dll还挂着一样。connect无错,但是无法检索数据。 […]
Continue ReadingNavicat Premium 16执行.sql语句中含有汉字乱码造成view和function创建后无法使用
Navicat Premium 16执行.sql语句中含有汉字乱码造成view和function创建后无法使用 […]
Continue ReadingMultisim仿真74HC04振荡器-1
该振荡器非常经典。特别来模拟一下。有兴趣的可以参考测试。
Continue ReadingMultisim仿真74HC04振荡器-2
用于简易低频震荡。
Continue ReadingMultisim仿真4069振荡器-1
4069构成的振荡器,非常经典。 上图注意。这仿真只能个大概。因为晶振在multisim中有点尴尬。基本无法仿 […]
Continue ReadingMultisim仿真运放放大噪声
看看放大的细部是否丢失。就知道如果要得到很细微的响应,需要频率上限极高。会超过我们的认知。
Continue ReadingMultisim仿真施密特反相器与晶振组成的震荡电路
这在一些低精度仪器上面也用到的振荡器,比如便携式电容表,或者三用表里面带的电容测试电路。
Continue ReadingMultisim仿真施密特反相器和RC充放电振荡器
懒人专用。不需要特殊零件。用于基本演示试验
Continue ReadingMultisim仿真一个入门的最简单电子电路
这是上次小孩在电脑上画的。虽然简单。但是还是需要一些知识才能计算。 比如 。。。
Continue ReadingLinux安装和常用软件安装设置以及常用命令的使用
DataWindowHTTP在linux环境的安装和测试*此非必要文档,如果在window环境使用,则无需参考 […]
Continue ReadingMultisim仿真桥式整流,滤波,固定稳压,调压,三极管扩流(多图)
整流不滤波 大容量电容滤波 懒人的三端稳压 317调压 《射频电路设计实战宝典》上面也提这个电路,就仿真了一下 […]
Continue ReadingPowerbuilder项目文件多对象继承多导致编译需要几个小时如何办?
Powerbuilder项目文件太多,对象继承太多导致编译需要几个小时的解决方案: 项目文件太多,很多pbl是 […]
Continue Reading给华为儿童电话手表3更换屏幕
手表摔坏了触摸屏,内屏是好的。但是tb上只能买到屏幕总成。决定换一个。耗费25大洋,比拿去维修便宜多了。 用美 […]
Continue Reading在地图上寻找峨眉山零公里的龙洞湖时发现了地图的巨大差异
爬峨眉山的需要,住在零公里附近。 据说这附近有个好玩的地方叫龙洞湖,我们住得远,想步行去看看。拿出地图,搜龙洞 […]
Continue Reading磁力线试验多图显示磁力线分布
今天要磨制一个钢针工具。磨下来很多的铁屑,灵机一动,何不来试验一下磁铁的磁力线。这可是难得的材料。 下放7颗强 […]
Continue ReadingVMWARE15.5.7安装RedHat 7.9黑屏
在win7上面最高版本为vmware15.5.7 我安装后,安装成功了redhat5.5 但是因为操作系统有点 […]
Continue ReadingC++builder和Delphi最新下载地址
原文链接:https://blog.csdn.net/zdhsoft/article/details/1299 […]
Continue Readingwindow系统中如何判断是物理机还是虚拟机及VMPROTECT无法检测云主机
为什么要判断物理机,因为授权不能对虚拟机安装后的软件进行授权。虚拟机可以复制可以克隆,无法作为一个不可复制ID […]
Continue ReadingMultisim仿真自激震荡充电电路-简单版
自激震荡充电电路-简单版
Continue Reading仿真自激震荡充电电路-复杂完整版
自激震荡充电电路-复杂完整版,欢迎大家试试这个电路。
Continue ReadingLNK1123: 转换到 COFF 期间失败: 文件无效或损坏
复制系统目录下面的:cvtres.exe到vs2010安装目录下面即可。
Continue ReadingPaypal提现到万里汇再提现到支付宝的全过程
因为外汇管制的缘故,paypal的钱无法直接提现到国内银行卡。即使提现也会接到电话通知表示非常抱歉无法入账。之 […]
Continue ReadingSystem.Resources.MissingManifestResourceException”类型的异常,未能找到任何适合于指定的区域性或非特定区域性的资源,正确嵌入或链接到程序集的解决
找了很多文章看都没解决,反复添加resx文件也没有用,调试也没有用,只要取资源就报错. 后面看到这篇文章的提示 […]
Continue Reading换电池修复蓝牙耳机充不进电的故障
故障现象: 电池量异常低,充不进电,放入电池仓充不到一分钟就停止充电;开机使用,几秒钟就提示关机. 打开耳机外 […]
Continue Reading制作一个羽毛球捡球装置不弯腰轻松捡球
我们知道羽毛球运动不挑场地(有防风塑料球和业余使用的网子可以购买),不需要专业器材和场地,不需要跑多远就可以开 […]
Continue ReadingPowerbuilder9.0 安装是一直卡在setup is running无法继续
这种情况是安装时,他后面弹出来一个提示框,但是因为其他进程的干扰,我们无法看到也就无法继续了。 我看到这个文章 […]
Continue Reading框架网页中如何查看中心网页源码
框架网页分框架和中心显示页面。直接浏览器右键》显示源码,看到的是框架的网页。 方法: 假设:框架网址是 a.c […]
Continue Reading写错Ajax返回数据的Json字段名造成无法进入success和error函数
写js调用接口时,因为复制了ajax代码又改为调用另外一个接口,从而造成写错json返回数据的栏位名,造成无法 […]
Continue Reading阿里云盘扩容后为什么磁盘还是原来的容量
需要像传统的磁盘管理那样,在系统的磁盘管理中,就可以看到扩容后的空白盘。 在C或者D盘盘符上面点右键》扩展卷, […]
Continue Reading电瓶车的LED灯亮度以及灯泡的更换
电瓶车可以说等同于之前的自行车,穿街走巷,买个菜。都离不了它。 在县乡道上面骑这个早期生产的电瓶车,大灯的灯光 […]
Continue ReadingAltium Designer如何下载和安装元件库
没有使用过高版本的ad。今天再安装来学习一下。安装后发现只有两个常用库。 看library文件夹也只有四个子文 […]
Continue Reading业余电子试验的用电安全之我的建议
常在电边摸,哪有不被电的。 这说明了经常接触电的试验,一不小心,有很大的概率触电。所以做好实验的安全准备是头等 […]
Continue Readingwindow2012等显示桌面上面的【我的电脑】图标
服务器版本,登录进去,就留个垃圾桶在桌面上,一点也没有用处。 如何显示经典的“我的电脑”呢。 网络介绍了几种方 […]
Continue Reading大白菜或者老毛桃启动U盘想格式化但格式化不了
部分区域被修改分区表保护起来了。直接格式化的话,里面的文件夹都还在。根本格式化不了。特别是可用容量并未还原出来 […]
Continue ReadingVMWARE安装xpsp3时无法从光盘启动安装显示dhcp转圈圈
VMWARE安装xpsp3时无法从光盘启动安装显示dhcp转圈圈。之前都安装过无数次了。这次被卡住了。 原来是 […]
Continue ReadingPowerbuilder PB插入ole控件点击insert control时关闭
之前搜到一个资料说的aliedit.dll的问题。的确在我们电脑上非常高的频率安装ali。处理方法: 操作系统 […]
Continue ReadingLED灯珠的电压是多少以及如何测试它的好坏
电压,从其他地方抄来的资料: 一、按功率来看 1、0.06瓦的灯珠,电压为2.5-3.5伏,电流为20毫安。 […]
Continue Reading正版Office-Word使用时却提示无网络连接请检查你的网络设置 然后重试
这是购买电脑时自带的已经安装好的word。看纸箱外壳有office标记,但是好像没有印系列号。 某天要使用。提 […]
Continue ReadingPB的posturl无法传递带query参数的链接的处理办法
li_rc = GetContextService( “Internet”, iine […]
Continue Readingpb105使用ado.net接口提示缺少sybase.powerbuilder.db
平时还真的没有使用过ado.net接口。这个版本没有SNC。可以选用oledb和ado.net。 本来要用ol […]
Continue Reading个人身体锻炼的最好方式
现在社会节奏变快,办公室的每天都坐着,不是看电脑就是看手机。 久了这脖子就不行了。大家都有感受的。 我们的手比 […]
Continue Reading彻底解决厕所下水道堵塞的问题
新房子装修了N年都没有问题,N年之后开始堵塞,每次冲水都堵塞,厕所都冲不干净。 我家人都抱怨亲戚家的厕所把厕纸 […]
Continue Reading延安新华广播XNCR的一些电子技术方面的细节
首播时间: 1940年12月30日 地点:距离延安40里的王皮湾村 呼号:XNCR,X是当时国际规定的中国无 […]
Continue ReadingQA聚氨酯漆包线真的能直焊吗
QA漆包线是聚氨酯漆包线,QZ漆包线是聚酯漆包线 资料显示: QA漆包线可以直接焊锡,而QZ漆包线要刮漆膜。Q […]
Continue Reading金线键合就是俗称的邦定
用高纯度金,铜,铝线把晶片的脚和IC座,或者PCB焊接起来。 就是芯片级的焊接过程。 键合听起来新鲜,在广东时 […]
Continue Reading直升机场是否有NDB
NDB无方向归航台,我们知道大型机场都有。 那直升机有没有呢。 根据下面这个新闻,我们知道,直升机场也有NDB […]
Continue Reading才整明白什么是端馈天线
不知道是不是严格的定义还是俗称。 端馈,就是我们住10楼可以水平或者斜拉一根到较高或者较低的地方的一段线,这个 […]
Continue Reading永不消逝的电波里面的自制电台是怎么样的
抗战年代,自制的电台是采用了容易购得的电子管,和购买到的无线电器材通过参考《无线电》杂志上面的介绍试制的。 图 […]
Continue Reading气球引导的高空天线
看到别人的介绍,用气球拉天线,猜想效果应该比较好。 首先是净空:气球能轻松高过建筑物,高过树木,完全无阻挡。 […]
Continue Reading燃气报警器的寿命
之前统一安装的是一个小区系统联网的报警器,我感觉挺灵敏的,后面不知道什么缘故停止供电了。说是有的人家这个警报器 […]
Continue Reading电视台使用什么发射天线?
(1)VHF段天线 a.蝙蝠翼天线(3kW以上功率)。其优点是频带最宽,安装调试简单容易,匹配性好。 […]
Continue Reading缝隙天线
今天看电视天线时,知道了有这种天线 原文搜: 波导缝隙天线简介 据说电视就能利用蝙蝠翼型,十字形,还有缝隙天线 […]
Continue Reading鱼竿天线而且是框型天线很有创意
原题目:我做的10米波段框形阳台天线 可以自行搜索详细阅读。 原文引用: 根据《天线手册》上的公式,准备谐振在 […]
Continue Reading楼顶天线是否能安全防雷?滚球法可能不是太懂。
读书看到一篇文章是写自己在楼顶架设天线的。虽然很高大上。但是感觉很不安全。 位置如图: 天线安装后 从图上可以 […]
Continue Reading收音机套件焊接和装调的总结
很早之前买了一个小收音机,今天翻出来焊接上。 还好,质量挺好的,电路板没有氧化。 一。静态电流 pcb上面留有 […]
Continue Reading旧电脑无法老毛桃安装xp克隆WinSetupFromUSB启动盘
昨天系统有点问题,导致银行加密狗无法使用。准备把xp重装一下。 现在都没安装光盘了。只能用usb来启动电脑安装 […]
Continue Reading光大银行企业网银无法登录的处理
我的系统反复安装驱动和光大银行助手修复都无法连接(就是经典的无法连接网络,或者DNS错误那种,没任何返回结果的 […]
Continue Reading刻录碟能保存多久时间以及无法刻录时对镜头的擦洗
有人曾经得出这样武断的结论:普通杂牌刻录碟的保存期限大约为3年,而品牌刻录碟则可能达到5至7年。至于10年以上 […]
Continue ReadingAD画线时无法用shift+space快捷切换线的角度
按空格只能在0度和90度,45度切换。 按shift+space无法切换。 这是输入法造成了冲突。我们习惯把E […]
Continue ReadingSQL2017附加从其他电脑复制过来的mdf数据后出现【只读】无法写入数据
1. 尝试给它所在的文件夹的属性中的“只读”去勾,无果。 2. 其他文章提示是文件的问题。 该错误为文件权限错 […]
Continue Reading常用的叠层方块电池有几种电压以及替代方法
叠层电池,是内部串联了几个电池组成的高电压电池,常用于仪表和遥控器等。 又叫层叠电池,方块电池。 经常用到的4 […]
Continue Reading线性电源运放驱动调整管的方案仿真
群里有人的电路板做出来电压不稳,加负载就掉电压。我对这个运放的工作状态不是很理解,所以仿真了一下。结果却是稳定 […]
Continue ReadingtinySA Ultra输出信号源用于收音机调试
tinySA Ultra可以输出信号,用于收音机调试,可以轻松覆盖中波,短波,FM。甚至vhf功放,uhf功放 […]
Continue Reading绕制磁棒天线接受机场定位信号NDB的试验
之前做了一个TA7642的中波,在调试时偶尔收到一个大概509.7khz的ndb信号,摩尔斯FDC,就来了兴趣 […]
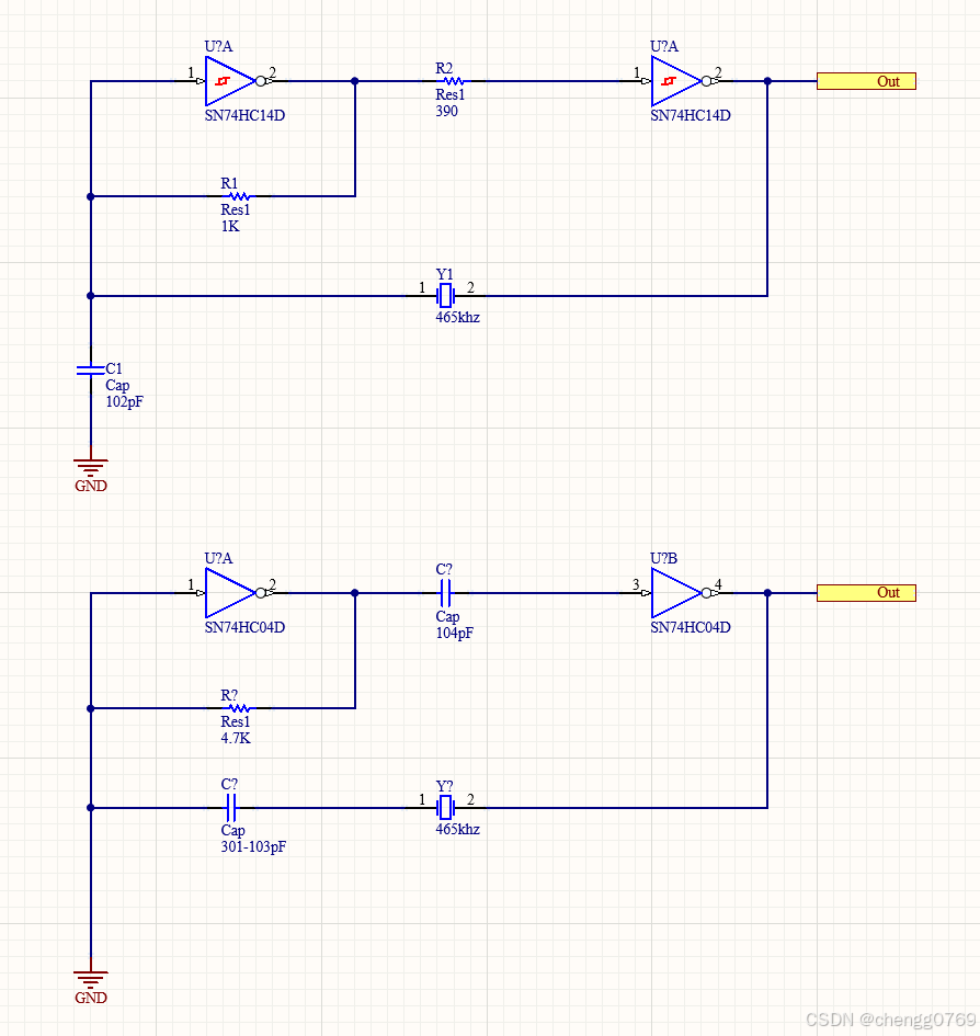
Continue ReadingSN74HC14+陶瓷振子做振荡器的试验初步
面包板搭建,4.5V电池供电。 注意我用杜邦线插1脚并缠绕到小频谱的天线上面,如果直接用杜邦线转sma。请先过 […]
Continue ReadingCD4069做陶瓷和晶体振荡器的试验初步
在面包板上面,供电5v。尝试用4069做晶体振荡器 465K,1M陶瓷,不起振 4M陶瓷,不起振,在1脚加上6 […]
Continue Reading74HC04做陶瓷和晶体振荡器实验初步
面包板,电压5V 注意我是用杜邦线接1脚并缠绕到小频谱的天线上面,如果直接用杜邦转sma,请用衰减器先。 17 […]
Continue Reading三极管并联晶体与陶瓷振荡器实验初步
今天在面包板搭建了射频第一个实验就是单管振荡器。用晶体和陶瓷振子做实验。 晶振: 4M,10M,16M,当C1 […]
Continue Reading用小频谱仪观察收音机的本振
我找了一颗中周,想搭建一个几百khz的振荡电路,类似中波的本振,但是搭建了却看不到任何起振的波形。 遂想先看看 […]
Continue Reading仿中波本振电路的LC振荡器电路实验
手里正好有一套中波收音机套件的中周。用它来测试一下LC振荡器,电路如下: 用的是两只中频放大的中周,初步测试是 […]
Continue ReadingSybase的Anywhere安装后报错sybase central internal error
在win11里面,查到说是兼容性。我改了win7还不行。原来win7也有问题,要兼容vista。搞笑。将就用吧 […]
Continue Readingwin11记事本一次误操作打开非常多的文件再次使用时造成卡住
错误地不小心一次性打开数十个数百个文件造成再次使用时,文件卡住。 亲测有效。
Continue ReadingBulk Image Downloader插件下载网页中图片很好用
有个网页,上面放了数千的gif的电路图,手工下载会累瘫了不可。想找一个工具分析它的静态链接并下载,找了很多推荐 […]
Continue Reading74HC14&74HC04使用陶瓷晶振产生振荡成功
之前实验这个ic+陶瓷465k和1M振子,结果是不起振,之前用的是并联模式。可能参数不适合。一直没有起振。 今 […]
Continue Reading发生数据类型 smallint 的算术溢出错误,值 = 错误
消息 220,级别 16,状态 1,第 1 行发生数据类型 smallint 的算术溢出错误,值 = -214 […]
Continue Reading经过验证漂水真的可以去除塑料水箱的霉菌斑点
水箱突然就黑了一片,用牙膏刷不起作用;用刀子刮都不起作用,刮掉塑料,结果里面仍然有。 看人家的视频说除霉泡沫和 […]
Continue ReadingOBDC中没有xls驱动
安装这个access驱动即可: PB的话需要32位的。下载压缩包有两个驱动,pb请安装32位的。否则在pb中设 […]
Continue ReadingPB9一个运行时错误:Non-array expected in ANY Variable
反编译修改一个项目。遇到这个问题。 仿佛一看,这是一个莫名其妙的问题,在百度也只搜到一个类似问题。 但是定睛一 […]
Continue ReadingPowerbuilder(PB)调用dll时调试运行报错无法调用外部函数功能而编译后却正常?
首先这个问题就比较费解,超出常规认识。一般我们要知道:dll必须在系统目录或者当前目录,或者系统path所指定 […]
Continue Reading如何拆换水龙头下面的软管
这个软管容易生锈(不锈钢的会不会没有用过),之前买水龙头上面配的软管,因为潮湿不透气等原因,生锈了,角阀那里漏 […]
Continue ReadingVNA操作使用学习-09测试拉杆天线参数的实验
最近购买了一根1.4米的天线,打算对拉杆天线测试一番。表格如上 总结一下: 暂时只认识到这些。后面再测试再总结 […]
Continue Reading测试栏杆天线和金属圆管天线的差异
今天用网分测试了大约800mm的拉杆天线和800mm的金属圆管的s11的差异。 拉杆的最粗部分10mm,最细部 […]
Continue Reading手工打造微带线以及测试驻波与阻抗特性
我这个电路板是1.38mm的。1oz铜厚,玻纤1.3mm的FR-4双面板. 通过SI9000计算出微带线的中心 […]
Continue ReadingVNA操作使用学习-10制作第一个LC带通滤波器的初步认识与总结
作为业余爱好,之前没有接触过射频方面的知识。 收音机,fm调频话筒等等想必是很多人都想制作的一个入门制作。但是 […]
Continue ReadingVMware tools菜单为灰色无法安装
这个工具之前为灰色,无法安装,导致无法实现跟主机的共享文件夹等操作。极为不便。 根据其他教程提示:看到软件是这 […]
Continue Reading家庭厨房的蟑螂消灭治理方法
蟑螂生命力强大,只能防治无法根治,因为蟑螂有强大的产卵能力,还与我们周边环境息息相关。 来源:室外,邻居家,甚 […]
Continue Reading快速停止打嗝的一个有效方法
打冷隔,本质是:膈肌痉挛。 在医生那里说一堆的原因,生活中,我们就是突然喝了一口冷空气,或者吃东西吞咽太快造成 […]
Continue Reading中短波收音机在室内收听时的干扰分析
我的收听位置在A。这里中短波都有很大的阻挡。白天中波几乎收不到中国之声。而晚间拉杆可以听短波。这里是一个顶视图 […]
Continue ReadingVNA操作使用学习-08网分如何作为一个频率源I
我们测试时,需要一个频率源,比如测试统调收音机,统调混频器,LNA,滤波器等。 我有个USB示波器只能输出最高 […]
Continue Reading我们身边的频谱
用一根10米的天线,接频谱仪,我们看到了身边的频谱。 1M-1000Mhz(每格100M),外接了天线,所以信 […]
Continue Reading中波长线天线耦合时接地的问题
围绕窗外墙外牵了10米的室外天线。然后叫长线,其实在中波只能算短天线。 短波,fm都是很简单,一个夹子直接夹在 […]
Continue Reading反接保护和漏电保护中为何用可控硅而不用MOS管?
现在很多人了解到MOS的饱和导通时电阻很小。 不过MOS的导通有条件,就是GS电压要求比较高。(具体查型号资料 […]
Continue ReadingC语言基础知识入门大全
转载,非本站原创,收集自网络。写得很精简,值得一看。网上转载很多,但是不知道原始出处。 如果侵权来信告知即删除 […]
Continue ReadingC语言基础知识入门大全、C语言编程大白话教程笔记
之前说准备写个自己入门C语言的教程,顺便记录心得,总结,结果就列了一个提纲,没有时间来凑文字,先放这。有时间慢 […]
Continue ReadingPowerbuilder(pb)高阶目标学习提纲
写于 2012年 版权来自于: www.mis2erp.com http://blog.csdn.net/ch […]
Continue Reading一个提纲关于SQL和Powerbuilder(PB)简单开发入门
写于 2012年 版权信息保留: www.mis2erp.com http://blog.csdn.net/c […]
Continue Reading四种常见数据库安装要点与注意事项(配置和踩坑记录)
原标题: DataWindowHTTP数据库安装,这个组件是pb(Powerbuilder的互联网非直接连接组 […]
Continue Reading两款陀螺玩的方法是转动轴又叫车旋
小时候没“玩具”这个名词。因为当时没有商品化的玩具。只能是就地取材,自己制作。 跟现在的流行一样,手工制作的玩 […]
Continue Reading两款陀螺玩的方法是拉线式
1,2图是过去用来安装明线电线的瓷夹。现在应该找不到了。过去安装电线后,家里留下了一些,拿来做线陀螺非常好。 […]
Continue Reading非常神奇的【燕麦时钟】
也不知道是谁传下来的,燕麦时钟。 燕麦是野生的,通常在麦地里面的都被拔掉,否则来年会泛滥成灾,通常,一行能扯一 […]
Continue ReadingSQL操作资料采集站的排重(文档剔除重复项)
某个人来找我,他的采集站抓了很多资料,但是重复极多。 类似 a.com 刘关张桃园三结义 b.cn 刘关张桃园 […]
Continue Reading拆换LED灯珠后测量是短路的,为何?
今天更换灯珠遇到一个怪事情,拆换一颗好的灯珠上去,万用表测试是短路的。
后面测试电路板上面,中间的散热部分是跟二极管的正极想通的。而且恰恰此时,LED灯珠的散热部分是跟负极想通的。
Continue Reading写字台或书桌的灯光搭配要求总结【有小孩必看】
最近小孩检查近视了,内心很愧疚,想不到近视来得这么快,现在学习用眼真的太累了。 仔细想想,现在配镜了,仍然要科 […]
Continue Reading收音机天线的耦合方式
小时候,我的收音机和邻居家的同款,都是中短波双波段,实用交流电源,有个大喇叭,大旋钮。 唯一不同的是,邻居家的 […]
Continue Reading某宝卖的洁牙仪是否有效果
这种称作是超声波的洁牙仪。我亲测,有效果。 据说还有一种是偏心电机震动配牙刷头的,这种不是超声波洁牙仪,买到马 […]
Continue ReadingU头UHF高频头UHF机械高频头的知识和待学习的疑问
电路图如上所示: 实物开盖清晰图如下: 待学习和弄懂的知识: 这是一个四腔的短路线谐振。分别是输入调谐,放大调 […]
Continue Reading腰颈肩不好是不是做做米字和飞燕拱桥就好了?
久坐电脑前面或者腰颈肩已经非常僵硬,是不是就在电脑前划个米字就行了?这种乌龟伸脖子式的锻炼有用吗? 我想说的是 […]
Continue Reading一台3003双路线性电源电流保护和调压跳动的修理
在某鱼收了一台电源来用。看对方视频测试基本没问题。 到手后实测,有两个问题 经过别人提示说是电位器问题。 拆开 […]
Continue Reading我为何要用wordpress搭建一个自己的独立博客
我在csdn有一个博客,这个博客是之前学习编程时建立的。 博客有哪些好处呢? 1,可以写自己的遇到的问题和如何 […]
Continue Reading