Skip to content

mis2erp.com技术分享

CHEN的技术博客:PB反编译大师,PB混淆加密大师,PowerBuilder,C++,电子技术,分享。。。

我的产品-点击浏览

  • PB反编译与PB加密
    • PB反编译大师,PB混淆加密大师详情页
    • Powerbuilder反编译/PB反编译
    • Powerbuilder混淆加密/PB混淆加密
    • PB datawindow连云服务器组件【Powerbuilder DatawindowHttp组件】
    • PB云主机数据库连接控件【Powerbuilder CloudDriver】
  • 数据库
    • 数据库教程
    • MSSQL
    • ORACLE
    • MYSQL/MariaDB
    • POSTGRESQL
  • 编程语言
    • Powerbuilder
    • C/C++/C#/C++Builder
    • HTML与CSS
    • JavaScript
    • PHP/Apache/Nginx
    • PYTHON
  • 电脑网络
    • 操作系统
    • 网络
    • 软件
    • 网站
  • 电子技术
    • AD画图
    • Multisim,Proteus,Filter solution,RFSIM,Smith,ADS,AWR,CST仿真
    • 射频滤波,巴伦,天调,阻抗转换
    • 射频信号源
    • 射频LNA
    • 射频功放
    • 无源天线、有源天线
    • 收音机与收发信机
    • 电子管
    • 电脑/家电/电源
    • 运放
    • 音频
    • 基础,器件,仪器
  • 科技科普
    • 物理
    • 声音
    • 钟表
    • 激光
    • 电类
    • 动物
    • 电学
  • 生活
    • 经济与投资
    • 家庭维修
    • 健康与锻炼
    • 童年玩具
  • 联系我
  • 动态网页(可搜索)
site mode button

Filter Solutions学习-17 Zmatch阻抗变换仿真与实作天调5Mhz

Multisim,Proteus,Filter solution,RFSIM,Smith,ADS,AWR,CST仿真 无源天线、有源天线
2025 年 3 月 8 日2025 年 3 月 8 日admin

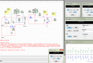
先看看天线的参数

这个电感用磁环比较容易实现。到时测试了再放图。选择5Mhz是因为这个有标准时间的台可以做前后对比。

文章导航

Filter Solutions学习-16 Zmatch阻抗变换仿真与实作天调28Mhz
Filter Solutions学习-18 Zmatch阻抗变换仿真与实作天调10Mhz

Related Posts

Multisim学习-11 电阻的幅频特性

2025 年 3 月 5 日2025 年 3 月 5 日admin

Multisim仿真自激震荡充电电路-简单版

2024 年 11 月 12 日2024 年 11 月 12 日admin

RTL-SDR如何提高fm信噪比

2025 年 7 月 23 日2025 年 7 月 23 日admin

近期文章

  • 汽车音频滤波器,消除环路噪声
  • 吊灯led灯珠修好很容易坏的处理
  • 灯带维修的总结
  • 热水袋热敷是一个很好的保健
  • 测试室内电磁干扰

近期评论

您尚未收到任何评论。
| Theme: News Portal by Mystery Themes.
  • PB反编译与PB加密
    • PB反编译大师,PB混淆加密大师详情页
    • Powerbuilder反编译/PB反编译
    • Powerbuilder混淆加密/PB混淆加密
    • PB datawindow连云服务器组件【Powerbuilder DatawindowHttp组件】
    • PB云主机数据库连接控件【Powerbuilder CloudDriver】
  • 数据库
    • 数据库教程
    • MSSQL
    • ORACLE
    • MYSQL/MariaDB
    • POSTGRESQL
  • 编程语言
    • Powerbuilder
    • C/C++/C#/C++Builder
    • HTML与CSS
    • JavaScript
    • PHP/Apache/Nginx
    • PYTHON
  • 电脑网络
    • 操作系统
    • 网络
    • 软件
    • 网站
  • 电子技术
    • AD画图
    • Multisim,Proteus,Filter solution,RFSIM,Smith,ADS,AWR,CST仿真
    • 射频滤波,巴伦,天调,阻抗转换
    • 射频信号源
    • 射频LNA
    • 射频功放
    • 无源天线、有源天线
    • 收音机与收发信机
    • 电子管
    • 电脑/家电/电源
    • 运放
    • 音频
    • 基础,器件,仪器
  • 科技科普
    • 物理
    • 声音
    • 钟表
    • 激光
    • 电类
    • 动物
    • 电学
  • 生活
    • 经济与投资
    • 家庭维修
    • 健康与锻炼
    • 童年玩具
  • 联系我
  • 动态网页(可搜索)