Skip to content

mis2erp.com技术分享

CHEN的技术博客:PB反编译大师,PB混淆加密大师,PowerBuilder,C++,电子技术,分享。。。

我的产品-点击浏览

  • PB反编译与PB加密
    • PB反编译大师,PB混淆加密大师详情页
    • Powerbuilder反编译/PB反编译
    • Powerbuilder混淆加密/PB混淆加密
    • PB datawindow连云服务器组件【Powerbuilder DatawindowHttp组件】
    • PB云主机数据库连接控件【Powerbuilder CloudDriver】
  • 数据库
    • 数据库教程
    • MSSQL
    • ORACLE
    • MYSQL/MariaDB
    • POSTGRESQL
  • 编程语言
    • Powerbuilder
    • C/C++/C#/C++Builder
    • HTML与CSS
    • JavaScript
    • PHP/Apache/Nginx
    • PYTHON
  • 电脑网络
    • 操作系统
    • 网络
    • 软件
    • 网站
  • 电子技术
    • AD画图
    • Multisim,Proteus,Filter solution,RFSIM,Smith,ADS,AWR,CST仿真
    • 射频滤波,巴伦,天调,阻抗转换
    • 射频信号源
    • 射频LNA
    • 射频功放
    • 无源天线、有源天线
    • 收音机与收发信机
    • 电子管
    • 电脑/家电/电源
    • 运放
    • 音频
    • 基础,器件,仪器
  • 科技科普
    • 物理
    • 声音
    • 钟表
    • 激光
    • 电类
    • 动物
    • 电学
  • 生活
    • 经济与投资
    • 家庭维修
    • 健康与锻炼
    • 童年玩具
  • 联系我
  • 动态网页(可搜索)
site mode button

用频谱仪看滤波器的实际作用

射频信号源 射频滤波,巴伦,天调,阻抗转换
2025 年 8 月 9 日2025 年 8 月 9 日admin

用网分产生单频信号,他是方波,有很多谐波。

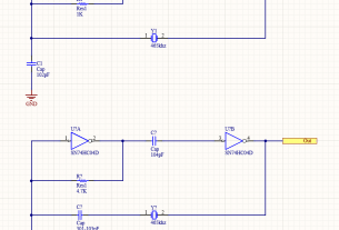
滤波器特性如下。LPF。

滤除后的频谱

可以看到较低频率相当好。

较高频率仍然因为滤波器的s21上翘,所以滤除得还不干净。

文章导航

空心线圈如何绕制,上锡,焊接
用铜片模仿极小电容器的实验

Related Posts

LC滤波器线圈的稳定性

2025 年 8 月 20 日2025 年 8 月 20 日admin

我们身边的频谱

2024 年 11 月 6 日2024 年 11 月 6 日admin

74HC14&74HC04使用陶瓷晶振产生振荡成功

2024 年 11 月 7 日2024 年 11 月 7 日admin

近期文章

  • 汽车音频滤波器,消除环路噪声
  • 吊灯led灯珠修好很容易坏的处理
  • 灯带维修的总结
  • 热水袋热敷是一个很好的保健
  • 测试室内电磁干扰

近期评论

您尚未收到任何评论。
| Theme: News Portal by Mystery Themes.
  • PB反编译与PB加密
    • PB反编译大师,PB混淆加密大师详情页
    • Powerbuilder反编译/PB反编译
    • Powerbuilder混淆加密/PB混淆加密
    • PB datawindow连云服务器组件【Powerbuilder DatawindowHttp组件】
    • PB云主机数据库连接控件【Powerbuilder CloudDriver】
  • 数据库
    • 数据库教程
    • MSSQL
    • ORACLE
    • MYSQL/MariaDB
    • POSTGRESQL
  • 编程语言
    • Powerbuilder
    • C/C++/C#/C++Builder
    • HTML与CSS
    • JavaScript
    • PHP/Apache/Nginx
    • PYTHON
  • 电脑网络
    • 操作系统
    • 网络
    • 软件
    • 网站
  • 电子技术
    • AD画图
    • Multisim,Proteus,Filter solution,RFSIM,Smith,ADS,AWR,CST仿真
    • 射频滤波,巴伦,天调,阻抗转换
    • 射频信号源
    • 射频LNA
    • 射频功放
    • 无源天线、有源天线
    • 收音机与收发信机
    • 电子管
    • 电脑/家电/电源
    • 运放
    • 音频
    • 基础,器件,仪器
  • 科技科普
    • 物理
    • 声音
    • 钟表
    • 激光
    • 电类
    • 动物
    • 电学
  • 生活
    • 经济与投资
    • 家庭维修
    • 健康与锻炼
    • 童年玩具
  • 联系我
  • 动态网页(可搜索)